首页
协会介绍
协会简介
协会章程
协会领导
信息公开
秘书处信息
行业动态
通知公告
行业要闻
热点新闻
知名商标
评价背景意义
评价流程
公示信息
公告信息
申报入口
知名商标展
会员服务
入会指南
会员风采
会员名录
维权投诉
“蓝天”行动
教育培训
政策法规
专利
商标
著作
其他
国际条约
联系我们
끠
搜索
行业动态
通知公告
行业要闻
热点新闻
首页
>
行业动态
>
通知公告
> 山东省市场监督管理局印发关于进一步深入开展知识产权代理行业“蓝天”专项整治行动实施方案的通知
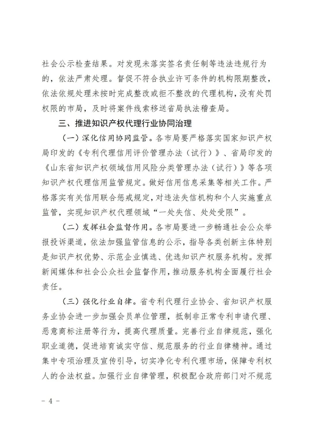
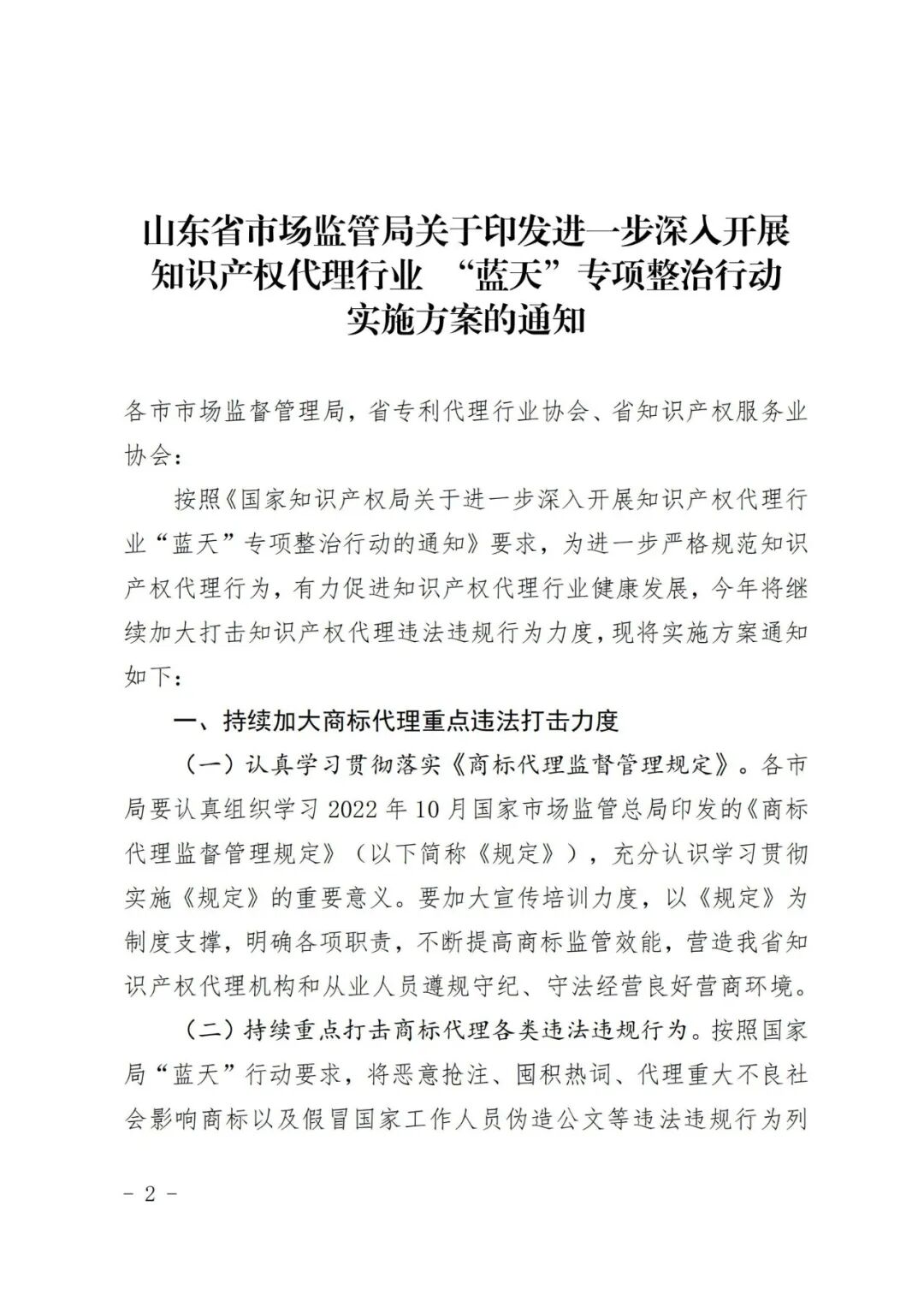
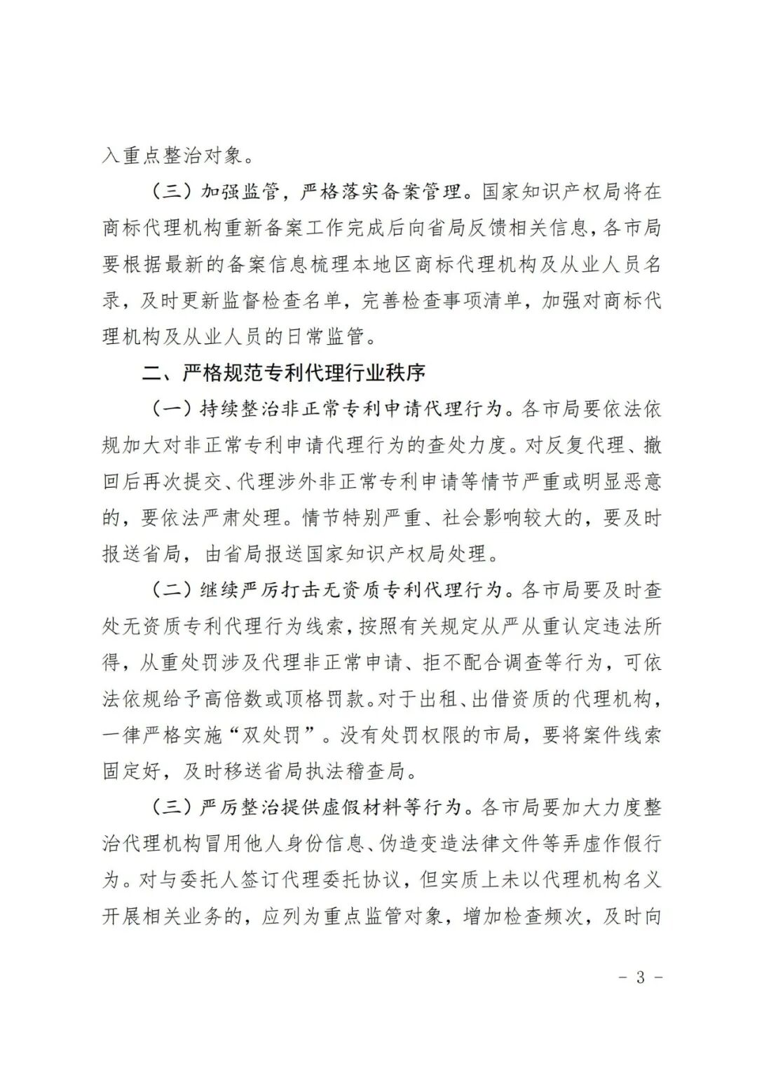
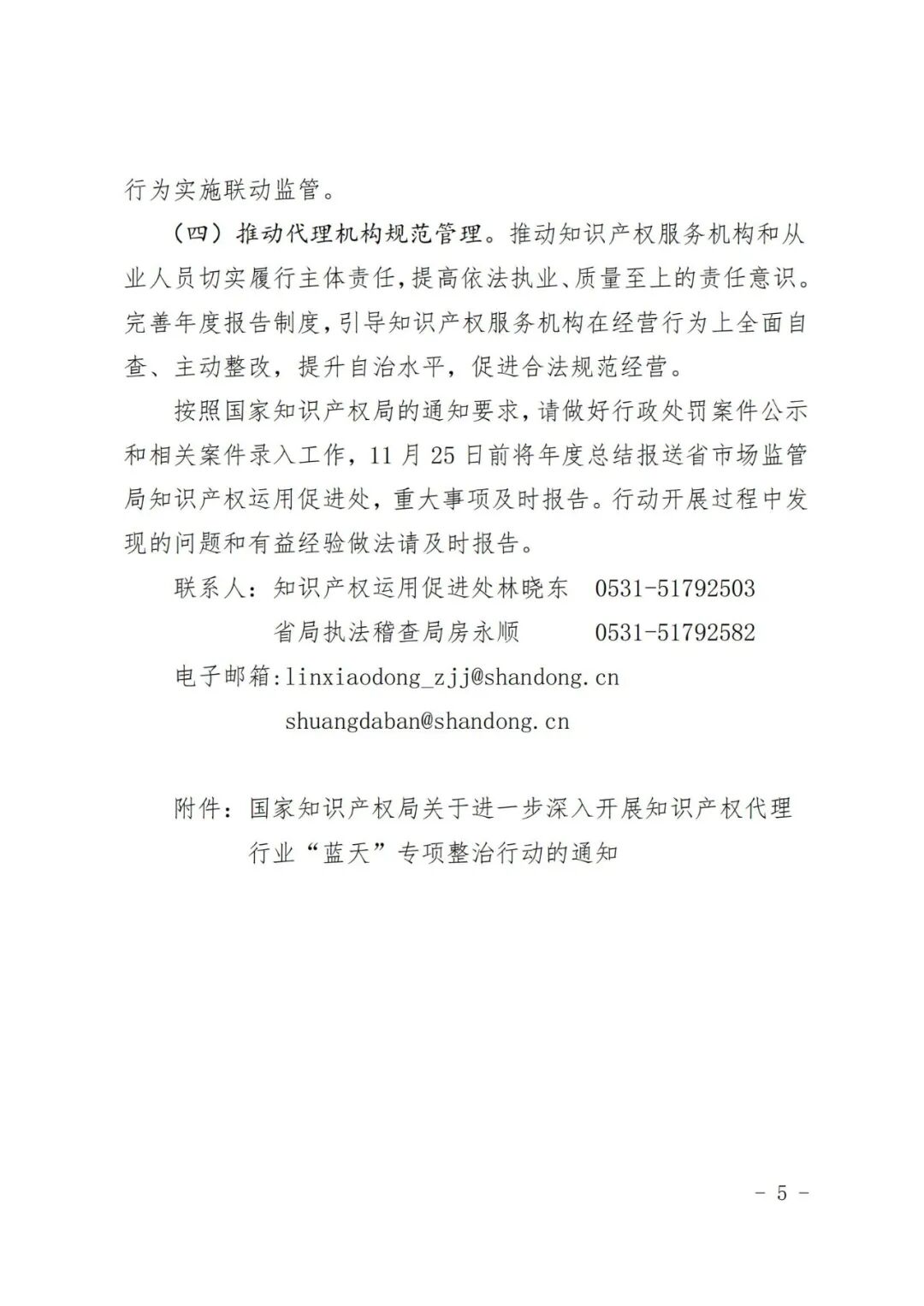
山东省市场监督管理局印发关于进一步深入开展知识产权代理行业“蓝天”专项整治行动实施方案的通知
创建时间:
2023-04-27
11-00
넶
浏览量:
941
山东省知识产权服务业协会
贯彻落实国家知识产权战略,加强行业自律,促进行业发展,提高知识产权服务机构的业务水平和服务质量,助力我省知识产权事业,推动经济社会发展。
12篇原创内容
公众号
本网站由阿里云提供云计算及安全服务
本网站支持
IPv6